Hanging swing up to 1m VVZ-VH002 EN
VVZ-VH002 Hanging Swing up to 1m
The hanging swing with a baby seat for one child is made of hot-dip galvanized steel, which is powder-coated for durability. The connecting materials are stainless steel and covered with plastic caps to enhance longevity and safety. The VVZ-VH002 swing is certified according to the STN EN 1176 standard. A grass mat is suitable as a safety surface.
Specifications
The VVZ-VH002 hanging swing is certified according to STN EN 1176.
Capacity: 1 person
Age category: 3 - 14 years
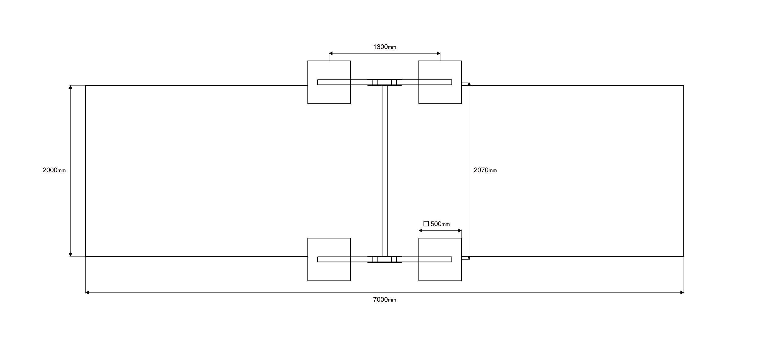
Element dimensions: 2,09 × 1,675 × 1,9 m (LxWxH)
Free fall height: up to 1,0 m
Impact area: 7,5 × 2,0 m (according to STN EN 1177)
Material: hot-dip galvanized steel, HDPE plastics, rubber, stainless steel fasteners

Swinging and rocking

Yes, we provide transportation in Central Europe.
Each element in our offer is also available with installation, but if you are interested and want to save money, we can provide you with a drawing of the foundations and assembly so that you can install the elements yourself.
All of our items in the offer have been inspected by the Technical Inspection a.s., according to the relevant standard, as evidenced by the certificates that you can find on the website for each product. Although all of our products are approved by the Technical Inspection a.s., the strictest inspectors for us are those who set out on a journey for fun - and it's not just children.
Our products are designed, developed, tested and manufactured in our hall in Trenčín.
Standard delivery time is 4 to 6 weeks from order placement.
































.png&w=200&h=200)















